|
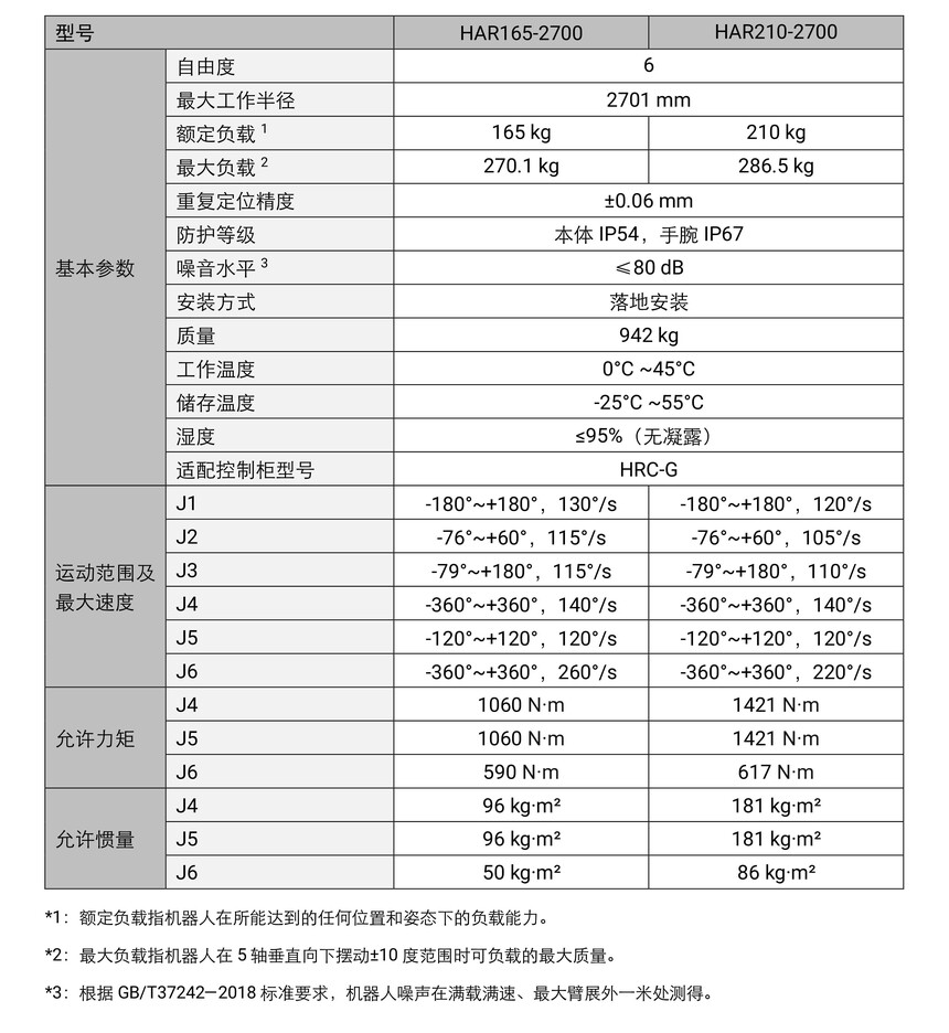
海康垂直多關節機器人HAR165-2700/HAR210-2700HAR165-2700和HAR210-2700是兩款臂展為2.7米 的大型通用六軸關節機器人,額定負載分別為165kg 和210kg。可在末端法蘭裝配不同的工具,通過示教 和編程,實現全自動化工作。適用于裝配、搬運、點 焊、磨拋等應用場景。
收藏
產品特性 高剛性結構設計,擁有高速、高精度的運行性能 預設走線通道,便于管線集成,減少空間占用,使作業更靈活 整機防護等級IP54,手腕防護等級IP67,可應對粉塵和高濕度場景 雙電池接口設計,防止電池更換時編碼器數據丟失 應用行業 汽車、汽配、金屬加工、新能源、物流等 訂貨型號
工作空間
|


